新利体育
|
OA办公
|
企业邮箱
|
加入收藏
|
联系我们
网站首页
INDEX HOhn1djzE
集团概况
About us
集团简介
董事长寄语
管理团队
组织架构
联系我们
人才招聘
资质荣誉
Honor
集团资质
集团荣誉
商协荣誉
业务发展
Business
业务范围
业务版图
经典案例
战略合作
业绩统计
新闻中心
News center
集团要闻
通知公告
视频中心
企业文化
Culture
价值理念
企业精神
党群工作
文化建设
社会责任
首页
集团概况
集团简介
董事长寄语
管理团队
组织架构
联系我们
人才招聘
资质荣誉
集团资质
集团荣誉
商协荣誉
业务发展
业务范围
业务版图
经典案例
战略合作
业绩统计
新闻中心
集团要闻
通知公告
视频中心
企业文化
价值理念
企业精神
党群工作
文化建设
社会责任
业务发展
Business
业务发展
Business
业务范围
业务版图
经典案例
战略合作
业绩统计
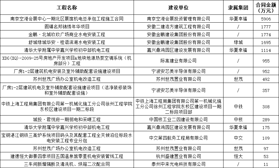
机电业绩清单2021
发布时间:
浏览次数:762
作者:
返回上一页
下一页:
空调暖通业绩清单2021
上一页:
消防业绩清单2021
业务发展
Business
业务范围
业务版图
经典案例
战略合作
业绩统计
分享至:
TOP
0510-85506888
扫描二维码
XML 地图